青建设〔2017〕183号
西宁市、海东市城乡规划和建设局,各州住房和城乡建设局,各施工图审查机构:
为科学衡量各施工图审查机构的建设水平、管理水平和审查质量水平,进一步推进审查机构动态管理工作,促进和提高施工图审查质量,我厅结合工作实际,研究制定了《青海省房屋建筑和市政基础设施工程施工图审查机构综合考核评价标准(试行)》,已经2017年第1次厅务会审议通过,现印发给你们,请遵照执行。
365体育在线中文网
2017
年5月3日
青海省房屋建筑和市政基础设施工程
施工图审查机构综合考核评价标准(试行)
第一条 为了科学衡量和评价施工图审查机构的建设水平、管理水平和审查质量水平,全面推进审查机构动态管理工作,切实保障施工图审查质量,根据《建设工程质量管理条例》、《建设工程勘察设计管理条例》、住房城乡建设部《房屋建筑和市政基础设施工程施工图设计文件审查管理办法》、《青海省建设工程勘察设计管理办法》等法律法规,制订本标准。
第二条省住房城乡建设行政主管部门按照《青海省房屋建筑和市政基础设施工程施工图设计文件审查管理办法》第四十九条规定,每年度组织行政管理人员和有关专家组成考核组,依据本标准对施工图审查机构进行综合考核评价,复核确认施工图审查机构条件及承揽业务范围。
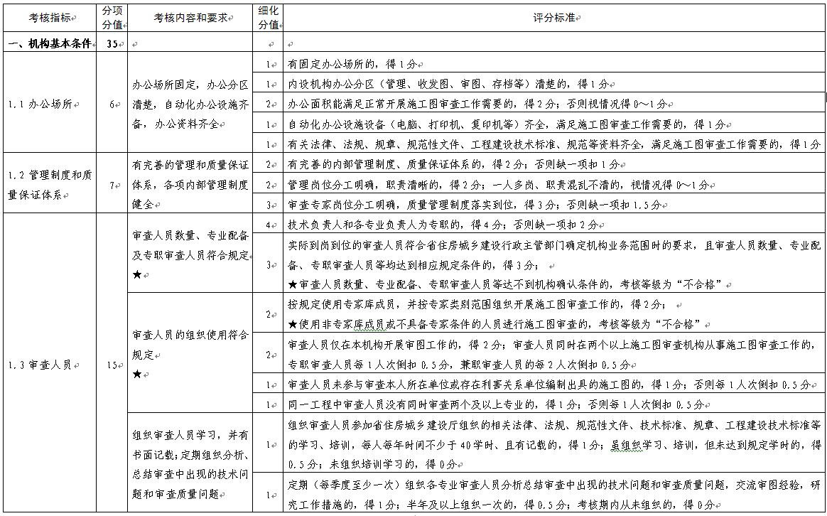
第三条 施工图审查机构综合考核评价指标共分为机构基本条件、审查管理、审查质量三大类、十六条、四十八项,分值共计120分(具体详见综合考核评价评分表)。综合考核评价结果按照得分分为四个等级,依次为:优秀(104~120分),良好(88~103分),合格(72~87分),不合格(<72分)。依次为:优秀、良好、合格、不合格。
审查机构考核评价不合格的,按照《青海省房屋建筑和市政基础设施工程施工图设计文件审查管理办法》第五十三条规定进行处理。
第四条 本标准中共有九个“一票否决”项(评分表中打★者),主要是指该项考核内容不达标或有该项行为的,施工图审查机构综合考核评价结果“一票否决”,评价等级为“不合格”。
第五条 施工图审查机构的考核抽检项目应按照房屋建筑工程和市政基础设施工程分别按照同一比例抽取,比例值一般控制在10%至20%,具体比例由考核组根据年度全省审查工作开展情况自定。同一类别审查机构的考核抽检项目数量原则上应一致。
第六条 对综合考核评价评分表第1.3条考核内容中存在“实际到岗到位的审查人员达不到相应机构确定条件”问题的施工图审查机构,由省住房城乡建设行政主管部门重新组织进行机构确定。
第七条 本标准中所列扣分方式分为两类:
(一)“扣分”:是指在本项考核指标分值的基础上扣减,按单项次或条次扣分,并累计扣分值,直至0分;
(二)“倒扣分”:是指在本项考核指标分值的基础上扣减,按单项次或条次扣分,并累计扣分值,且下不封底。
第八条 综合考核评价评分表考核指标第3项“施工图审查质量”的考核意见由考核组统一研究、共同确认。该项考核中发现的问题在正式确认前,反馈被考核机构;被考核机构有不同意见的,有权提请考核组复核;经复核无误后,确认该项考核意见及相应得分。
第九条 综合考核评价评分表考核指标第3.2项“审查意见”、3.3项“闭合管理”、3.4项“发现安全隐患的能力”、3.5项“错审情况”、3.6项“漏审情况”的得分按照抽检项目的得分值取平均分,即:如某审查机构被抽检3个项目,每个项目3.2项“问题处理”分值分别为A、B、C,则该审查机构第3.2项考核指标的得分为(A+B+C)/3。
第十条 综合考核评价评分表考核指标第三项“施工图审查质量”中所称“错审”、“漏审”是针对“工程建设强制性标准”而言,以违反工程建设标准强制性条文数计。
第十一条 “错审”有两层含义:(1)送审的施工图(含勘察文件)实际未违反某条工程建设标准强制性条文,施工图审查机构审查中判定其违反;(2)送审的施工图(含勘察文件)确有违反工程建设标准强制性条文某条的问题,施工图审查机构发现了问题,但引用条文不当、问题性质判定错误或判定不准确。
第十二条 “漏审”是指送审的施工图设计文件(含勘察文件)实际违反了某条工程建设标准强制性条文,但施工图审查机构在审查中未能发现并指出。
第十三条 本标准自2017年6月4日起施行,有效期至2019年6月3日。
综合考核评价评分表




